信福佳国际投资集团

最新资讯

5月份澳洲房价总体上涨2.2%,悉尼房价上涨3%,三个月上涨9.3%

5月份澳洲房...

澳大利亚各地的房地产市场在 5 ...

21年第15周澳洲房产拍卖清盘率又上升了,平均达到80.5%!

21年第15...

与上周相比,澳大利亚首府城市房屋...

澳大利亚首府城市的房价增长超过地区房价增长!

澳大利亚首府...

在过去的一个月里,首府市场的住宅...

2020年澳洲房产市场日新月异,第四季度增长44%!

2020年澳...

澳洲房产拍卖市场评论显示,统计的...

澳洲房产还能买吗?墨尔本目前投资环境如何?小编现在告诉您......

澳洲房产还能...

  &nbs...

澳大利亚各首府城市房产交易量上升,清盘率为73.6%

澳大利亚各首...

    &n...

澳大利亚房产清盘率,澳洲各首府房价!

澳大利亚房产...

本周,墨尔本举行了603套房产参...

澳大利亚房地产进入复苏模式,墨尔本房价下跌缓慢

澳大利亚房地...

最新数据显示,澳大利亚房产市场...

悉尼房价回升,但公寓市场依然疲弱:Domain澳洲房价报告

悉尼房价回升...

最新数据显示,悉尼房价近几个...

上周,澳大利亚各首府城市清盘率76.2%,房产市场表现很稳健。

上周,澳大利...

上周,澳大利亚各首府城市共计...

姓名:

电话:

邮箱:

立即报名 问题解答

澳洲房产资讯当前位置:首页> 澳洲资讯 >澳洲房产资讯

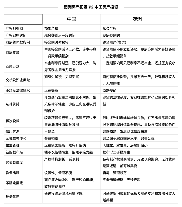
澳洲房产投资 VS 美国房产投资

时 间 : 2016-2-25 12:02:02   编 辑: 管理员

澳洲房产投资 VS 美国房产投资


1、 中国人投资美国房产具有一定的汇率风险目前美元强势,购买美国房产要付出更多的资金成本,相对来说,澳币现在处于低点,同样的资金可以兑换到更多的澳币。

2、 中国人到美国贷款买房需承担较高的贷款利率中国人持签证到美国贷款买房,或者说以外国人的身份在美国贷款,贷款利率会比美国当地人要高,会在5%甚至更高。澳洲则是一视同仁。

3、 美国的房产税政策和其购房税费比较复杂,有遗产税美国有50个州,各个州的税费都有所不同,不同的州房产税可能会相差5%!在美国买房,除了房产税外,还要缴纳物业税,购买房屋保险等。而且还有较高的遗产税,相比之下澳洲无房产税、无遗产税是资产传承的一大优势。

4、 澳洲是楼花,美国是现房澳洲的房产很多都是期房,也就是所谓的楼花,购买楼花的优点是:可以按照自己的喜好来选择,像灯具、地毯、洗碗机等。最后,还可以腾出时间来为将来的住房抵押贷款存钱。买楼花签合同时,只需要交纳一笔定金,而余额要等到房子全部建成后才一并付清、这当中可能有几个月甚至几年的时间。

5、 房屋质保澳洲的房地产开发商会有7年的结构担保;美国是4-10年,根据不同的开发商而定。

6、 美国不可以只还利息,不还本金澳洲在一定期限内可以选择每月只还利息,不还本金的方式,而且可以通过重新申请的方式灵活延长这个周期,降低投资支出。

7、 美国贷款一半至多贷至50%澳洲针对海外人士则可以至多70%,更加利用好金融杠杆。

 

 

 

【返回】

北京信福佳LOGO

首页 |澳洲房产推介会 |买房须知 |成功案例 |482签证 |IBE服务

联系电话:4000806190 Email:info@ibeinvest.com

Copyright © 2013 北京信福佳国际投资顾问有限公司  保留所有权利 
地址:北京市朝阳区工人体育场北路21号楼3层305         电话:010-85655636
京ICP备13051834号-1

京公网安备 11010502031697号

信福佳国际微信图标