信福佳国际投资集团

最新资讯

5月份澳洲房价总体上涨2.2%,悉尼房价上涨3%,三个月上涨9.3%

5月份澳洲房...

澳大利亚各地的房地产市场在 5 ...

21年第15周澳洲房产拍卖清盘率又上升了,平均达到80.5%!

21年第15...

与上周相比,澳大利亚首府城市房屋...

澳大利亚首府城市的房价增长超过地区房价增长!

澳大利亚首府...

在过去的一个月里,首府市场的住宅...

2020年澳洲房产市场日新月异,第四季度增长44%!

2020年澳...

澳洲房产拍卖市场评论显示,统计的...

澳洲房产还能买吗?墨尔本目前投资环境如何?小编现在告诉您......

澳洲房产还能...

  &nbs...

澳大利亚各首府城市房产交易量上升,清盘率为73.6%

澳大利亚各首...

    &n...

澳大利亚房产清盘率,澳洲各首府房价!

澳大利亚房产...

本周,墨尔本举行了603套房产参...

澳大利亚房地产进入复苏模式,墨尔本房价下跌缓慢

澳大利亚房地...

最新数据显示,澳大利亚房产市场...

悉尼房价回升,但公寓市场依然疲弱:Domain澳洲房价报告

悉尼房价回升...

最新数据显示,悉尼房价近几个...

上周,澳大利亚各首府城市清盘率76.2%,房产市场表现很稳健。

上周,澳大利...

上周,澳大利亚各首府城市共计...

姓名:

电话:

邮箱:

立即报名 问题解答

澳洲房产资讯当前位置:首页> 澳洲资讯 >澳洲房产资讯

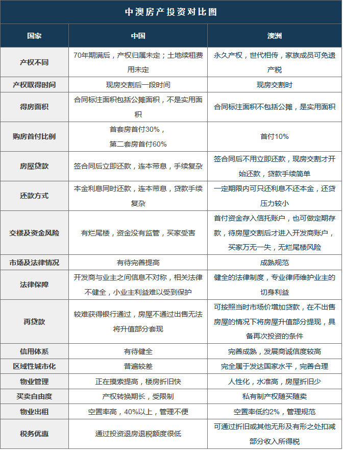
一张表告诉你中澳房产的巨大差别!

时 间 : 2016-5-24 15:29:47   编 辑: 管理员

   导语    澳洲稳定的经济基础,优质的环境资源以及健康透明的房产制度,使它成为房产投资首选。那么澳洲房产投资的具体优势是什么呢?
  下面表格罗列了中澳房产投资的主要区别

【返回】

北京信福佳LOGO

首页 |澳洲房产推介会 |买房须知 |成功案例 |482签证 |IBE服务

联系电话:4000806190 Email:info@ibeinvest.com

Copyright © 2013 北京信福佳国际投资顾问有限公司  保留所有权利 
地址:北京市朝阳区工人体育场北路21号楼3层305         电话:010-85655636
京ICP备13051834号-1

京公网安备 11010502031697号

信福佳国际微信图标